Integração com QRMultiplus (PIX)
A realização de transações com o QR Multiplus (PIX) segue um fluxo semelhante ao realizado nas transações com cartão. São utilizadas as mesmas funções, diferenciando os códigos de operação (não são os mesmos da transação com cartão) e um parâmetro que deve ser configurado no arquivo CliMC.ini.
Configuração
Antes da utilização é necessária a realização da configuração do modo de utilização, ou seja, a forma de exibição ou retorno dos dados da transação juntamente com o QR Code. O modo de utilização é escolhido alterando o parâmetro ExibirQrCode no arquivo CliMC.ini, na tabela a seguir estão os códigos e a descrição do modo de exibição. Uma observação deve ser especificada a porta utilizada no Pinpad, e não utilizado o modo procurar automático.
| Código | Exibição do QR Code |
|---|---|
| 0 | Retorno por string para a automação realizar a exibição em uma janela personalizada. |
| 1 | Exibe no Pinpad e em uma janela padrão. |
| 2 | Exibe apenas na janela padrão. |
| 3 | Exibe apenas no Pinpad. |
ExibirQrCode=1Parâmetro de Timeout para Exibição do QR Code no Pinpad
Se optar pela exibição no Pinpad, é opcional configurar o tempo de refresh do QR Code na tela do mesmo, com o parâmetro TimeoutPinPad=N. A partir da versão 1.2023.12.230 do ClientD.exe default é 8 segundos, sendo desaconselhado tempos inferiores a 3 segundos, pois pode comprometer a leitura do QR Code pelo cliente. A alteração desse parâmetro pode resultar em uma otimização do tempo necessário para a conclusão de uma transação. Caso clientes estejam enfrentando dificuldades na leitura o tempo pode ser aumentado.
TimeoutPinPad=8.Parâmetro de Retorno da String do QR Code
Para que a automação obtenha a string contendo o QR Code do PIX nos modos de exibição 1, 2 e 3; deve ser adicionado no arquivo CliMC.ini o seguinte parâmetro:
RetornaStrQrCode=SIM.Após iniciar o fluxo de transação, assim que for gerada a cobrança a string será retornada para a automação para a automação no formato abaixo. Em seguida, será exibido o QR Code no local configurado.
[MSG]#NSU=900011802|ORIGEM=GERENCIANET|VALOR=20,00|
QRCODE=00020101021226830014BR.GOV.BCB.PIX2561qrcodespix.sejaefi.com.br/v2/
0f90f0af8523422d9f8025908a127777204000053099865802BR
5905EFISA6008SAOPAULO62070000***6304FFE6Observação: A string será retornada apena uma vez.
Utilizando as Funções do QR Multiplus
Para realizar uma transação, estorno ou remoção da cobrança deve ser chamada a função IniciaFuncaoMCInterativo, passando como código de operação que serão descritos a seguir. Deve ser mantido o mesmo fluxo de leitura e respostas realizado em uma transação de cartão utilizando as funções AguardaFuncaoMCInterativo e ContinuaFuncaoMCInterativo; ao final deve ser chamada a função FinalizaFuncaoMCInterativo, respeitando os códigos 98 se foi realizada e 99 se foi cancelada. Os códigos de erro são os mesmos descritos em seções anteriores.
Códigos das Funções
Para utilizar o QR Multiplus os códigos das operações são diferentes dos utilizadas para uma transação com TEF.
| Código | Função |
|---|---|
| 50 | Retorna um Menu com as opções de PSP para realizar a cobrança |
| 51 | Realiza a cobrança com o PSP padrão configurado para o Cliente |
| 52 | Realiza a Cobrança com Mercado Pago |
| 53 | Realiza a Cobrança com PicPay |
| 54 | Cancelar/Estorno Transação |
| 55 | Remover Transação |
| 56 | Status da Transação |
| 59 | Reimpressão de Comprovante |
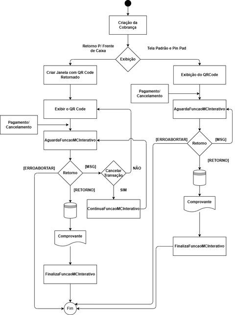
Fluxo de Utilização

Criação da Cobrança
Esta função gera uma cobrança com o QR Multiplus, que pode ser o PIX no PSP padrão do cliente ou uma das carteiras digitais disponíveis. Para isso basta escolher uma das operações disponíves para criação: 50, 51, 52 ou 53; em seguida com o uso da função IniciaFuncaoMCInterativo dar início ao processo.
Retornos da Função
Durante o fluxo a função AguardaFuncaoMCInterativo retornará o local onde está sendo exibido o qr code para realizar o pagamento.
[MSG]#AGUARDANDO PAGAMENTO – PINPAD
[MSG]#AGUARDANDO PAGAMENTO – FRENTE DE CAIXA
[MSG]#AGUARDANDO PAGAMENTO – TELA E PINPADObservação: Quando utilizado o Pix da Multiplus Pay, antes de retornar o qr code para o local configurado, será solicitado o telefone do cliente, o mesmo deve ser devolvido para DLL através da função ContinuaFuncaoMCInterativo, com o seguinte formato: (00)00000-0000;
[PERGUNTA]#SOLICITE O TELEFONE DO CLIENTEImpressão do QR Code
Na tela de exibição padrão existe a possibilidade de realizar a impressão do QR Code para o cliente; em sua primeira utilização é necessário definir qual será a impressora padrão, para isso é exibida a caixa de seleção da imagem a seguir.


Caso seja necessária a redefinição da impressora o parâmetro NomeImpressora deve ser apagado do arquivo CliMC.ini.
Porta=3
MensagemPadrao=MUTLIPLUS CARD
TransacoesAdicionaisHabilitadas=29
ConfirmacaoAutomatica=SIM
NomeImpressora=Microsoft Print to PDFCancelamento/Estorno
Esta função realiza o cancelamento/estorno de uma cobrança com o QR Multiplus, por questões de segurança transações com a Multiplus Pay não podem ser canceladas desta maneira.
Remoção da Cobrança
Esta função realiza a remoção de uma cobrança com o QR Multiplus, para que no relatório de transações não existam valores pendentes de recebimento. Seu uso se dá no cenário, onde o cliente desistiu de utilizar a forma de pagamento, ou houve um cancelamento do processo de venda. No fluxo de utilização ao realizar um cancelamento na tela padrão ou no Pinpad, esta operação é feita automaticamente; caso esteja sendo utilizada o retorno por string, ou a aplicação ClientD.exe seja encerrada de forma inesperada, essa função deve ser chamada antes de iniciar novamente o ciclo da transação, informando no campo NSU, o código da cobrança retornado inicialmente.
Status da Cobrança
Esta função retorna o status de uma cobrança (APROVADA, PENDENTE, CANCELADA, DESFEITA), e também outros detalhes relativos a ela como código, NSU, valor, PSP de origem, Identificação do pagamento e data/hora.
Reimpressão do Comprovante
Esta função reimprime o comprovante da transação com o NSU informado, além do comprovante também são retornados os mesmos campos com os dados da transação.
Retorno da Transação
As informações de retorno de uma transação efetuada por meio do QR Multiplus seguem o padrão das transações com cartão. Nem todos os campos são utilizados, uma vez que o tipo de transação difere. Além disso, há um campo adicional no retorno, denominado CAMPO2620. Esse campo corresponde à identificação do pagamento (E2E) e contém uma sequência alfanumérica de 32 caracteres. Essa informação é empregada em determinadas Unidades Federativas (UFs) para a geração da NFCe (Nota Fiscal de Consumidor eletrônica).
O CAMPO0121 também é retornado contendo o comprovante reduzido da transação.
[RETORNO]#CAMPO0160=1000#CAMPO0002=0,02#CAMPO0132=000#CAMPO0131=000#CAMPO0133=955801668#
CAMPO0135=955801668#CAMPO0505=1#CAMPO0504=0.00#CAMPO0136=000000XXXXXX0000#CAMPO1190=0000#
CAMPO0950=#CAMPO1003=SEM NOME#CAMPO0134=955801668#CAMPO0513=00/00#
CAMPO122= VENDA PIX| | TEF EXPRESS| |DATA: 2023-08-29 12:22:19|
AUT: 955801668|NSU: 955801668|ID PGTO: E18236170601304201626s0305512762 |
VALOR TOTAL: R$ 10,00| |
CUPOM FISCAL: 1000 PDV: 001|CNPJ EMITENTE: 60.177.876/0001-30|29/08/2023 09:22:22|CORTAR#
CAMPO2620=E18236170601304201626s0305512762#CAMPO0121= VENDA PIX 29/08/2023 09:22:22|
NSU: 955801668 AUT: 955801668|VALOR: R$ 10,00|ID PGTO: E18236170601304201626s0305512762|
CUPOM FISCAL: 1000| PDV: 001|CNPJ EMITENTE: 60.177.876/0001-30Restrições de Utilização
Atualmente a exibição do QR Code no Pinpad, está disponível somente para os modelos Gertec PPC 930 e PPC 940, os demais não são suportados. Se não estiver disponível este Pinpad, não utilize as opções de exibição 1 e 3, pois ocorrerá falha na geração do QR Code.
Observações Sobre o Fluxo de Transação
Durante o processo de realizar uma transação com PIX, pode ocorrer o seguinte cenário: o cliente efetua o pagamento e recebe o comprovante de que o mesmo foi enviado ao PSP do estabelecimento. No entanto, o QR Code ainda permanece visível. Caso não haja resposta após um período de espera de aproximadamente 2 minutos, o operador do caixa opta por cancelar a transação. Nesse momento, podem ocorrer duas situações distintas:
Primeira situação: Mesmo após o cancelamento, o comprovante de pagamento é recebido.
Ocorrendo esta situação, a venda deve ser concluída normalmente e realizar o estorno posteriormente se for necessário.
Segunda situação: O processo é encerrado sem o retorno do comprovante.
Se a segunda situação ocorrer e o sistema não tiver armazenado o código da transação, é necessário acessar o Portal do Cliente para visualizar a transação e obter o código, possibilitando o estorno. Em seguida, o processo de pagamento deve ser repetido para finalizar o fluxo de venda corretamente. Outra opção é implementar a função “Relatório de Transações” no PDV, o que permitirá obter diretamente todas as transações realizadas e automatizar o processo de identificação da transação PIX realizada de forma incompleta.
Uma possível explicação para situações como essa está relacionada à latência na resposta dos PSPs ou à ocorrência de picos de demanda nas transações. A disponibilização do acesso ao Portal do Cliente ou a implementação do Relatório de Transações no PDV permite lidar com essas situações de forma eficiente, garantindo o correto encerramento da transação PIX.