Fluxo de Utilização
A integração é fundamentada na troca de arquivos entre o sistema de Automação e o Gerenciador de Pagamentos (GP). Após a finalização de uma venda, a Automação aciona a solução de TEF, iniciando o processo de pagamento.
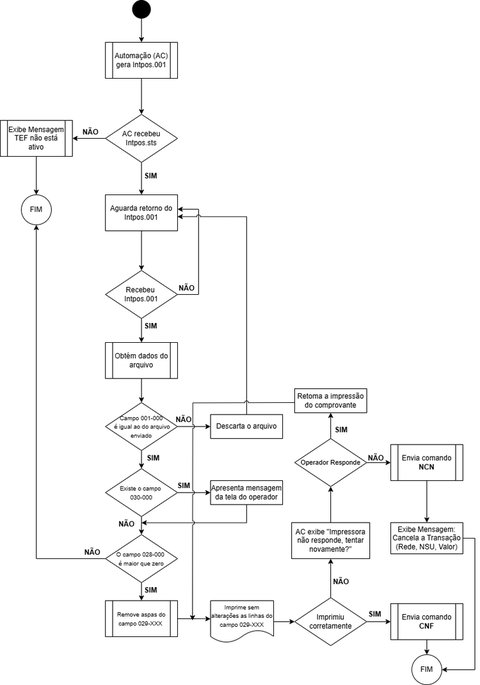
O diagrama a seguir apresenta em detalhes o fluxo de comunicação entre a Automação e o GP.

Para a transação ATV, o fluxo é encerrado na Etapa 2. Já para transações que não exigem a impressão do comprovante TEF, o fluxo se encerra na Etapa 4. Caso a impressão seja necessária, o processo deve seguir até a Etapa 6.
Ressalta-se que não é possível determinar previamente, apenas com base no tipo de transação, se a impressão do comprovante TEF será requerida. O Aplicativo de Automação Comercial deve sempre analisar todas as informações contidas no arquivo recebido na Etapa 4 para tomar a decisão adequada.
Estrutura de Diretórios
Para que ocorra a troca de arquivos são necessárias que existam duas pastas:
C:\TEF_DIAL\REQ
C:\TEF_DIAL\RESPDiretório de Envio de Dados
Este é utilizado pela Automação para enviar os dados para o Gerenciador de Pagamentos (GP). A automação deve gerar uma arquivo para cada envio de mensagem. Após recebido pelo GP ele realiza o processamento e excluí o mesmo.
O arquivo a ser criado deve ter o seguinte nome: IntPos.001
C:\TEF_DIAL\REQ\IntPos.001Dica
Para a geração do arquivo IntPos.001, recomenda-se inicialmente a criação de um arquivo temporário, nomeado como IntPos.tmp. Após a inclusão completa de todos os dados necessários para o envio da mensagem, o arquivo deve ser renomeado para IntPos.001.
Essa abordagem evita que o Gerenciador de Pagamentos (GP) realize a leitura do arquivo antes de sua finalização, garantindo a integridade da comunicação.
Diretório de Retorno de Dados
Este arquivo é utilizado pela Automação para receber os dados enviados pelo Gerenciador de Pagamentos (GP). Durante o fluxo de comunicação, são gerados arquivos que devem ser lidos, processados e excluídos pela Automação. O arquivo de resposta, nomeado como InPos.sts, contém a indicação de aceite ou recusa da solicitação previamente enviada.
C:\TEF_DIAL\RESP\IntPos.stsDiagrama de Comunicação

Observações
- Em caso de queda de energia durante a impressão do cupom, a Automação deverá automáticamente enviar o comando NCN apresentando a mensagem:
Cancela a Transação:
Rede:
NSU:
Valor:Na exibição de mensagens de não confirmação, os campos Doc. No (campo 012-000) e Rede (campo 010-000) devem ser apresentados obrigatoriamente. O campo Valor (campo 003-000) deve ser exibido apenas se estiver presente no arquivo Intpos.001 localizado no diretório Resp, e possuir valor diferente de zero. Quando exibido, o campo Valor deve ser formatado como moeda.
O número de vias impressas poderá ser parametrizado; Para fins de homologação, os testes serão realizados com a impressão de duas vias.
A verificação da impressão correta do comprovante é de responsabilidade da automação
Exibição da Mensagem – Campo 030-000
A mensagem contida no Campo 030-000 deve ser apresentada pela Automação Comercial somente quando o conteúdo for diferente de vazio. Caso o campo esteja vazio, nenhum Message Box deverá ser exibido.
Com impressão de comprovante (linhas presentes): Se houver linhas a serem impressas, a mensagem do Campo 030-000 deve ser exibida simultaneamente à impressão do comprovante TEF. O Message Box não deve bloquear ou aguardar confirmação do usuário (OK) para iniciar a impressão. A mensagem deve permanecer visível por no mínimo 5 segundos, ou até o término da impressão.
Sem impressão de comprovante (sem linhas): Na ausência de linhas para impressão, a mensagem do Campo 030-000 deve ser exibida e aguardar a confirmação (OK) do usuário antes de ser encerrada.